工作成效:
负责产品调研论证与业务落地。构建管理端、商户端、小程序一体化平台,提供发券、团购、支付、核销、经营分析等全链路工具。通过智能用户分群实现差异化发券,核销率提升20%。接入银联支付及20+商家,年GMV超3000万。
公园城市战略指导背景。在习近平总书记“突出公园城市特点,把生态价值考虑进去”的精神指引下,成都市制定了“推动城市高质量发展,建设美丽宜居公园城市”的全新战略,确立了全面建设天府绿道体系的宏伟目标。

《公园城市消费场景建设导则(试行)》创造美好生活引力场、构造公园城市美空间、建造品质品牌活力区、打造新型消费策源地。《“十四五”文化和旅游市场发展规划》主要任务:培育壮大市场主体、持续优化营商环境、推进监管能力现代化、提升文化和旅游服务质量。
智慧绿道新商业场景,环城生态公园规划,500米绕城内外,2平方公里配套服务建设用地,121个主题园区,640处文化设施,133平方公里生态用地,1050处体育设施及户外空间,具有巨大的商业潜质。

C端消费者行为习惯分析:

园区对商户导览指引不足,致使游客无法便捷获取园区商户信息;线上缺失商户页面和商户介绍,商户且没有途径触达用户;商户规模小,经营难度大,全靠路过游客进行转化,几乎无复购、增购几率;各平台、媒体曝光费用大,数字营销无法聚焦公园游客,效果差;公园整体商业环境无统一管理标准,商户帮扶和归属感不足;管理方无法了解商业动向,作出市场响应。
满足C端用户游前目的地预约预订(餐位预约、场地预订);绿道生态会员权益、优惠;游中商户优惠、在线支付、点评打卡互动等;游后商户商品复购,体验分享等。
满足b端商户线下自然流量到店转化;增加营收;参与绿道官方集体活动;增大线上线下曝光;绿道精准客群营销;店铺智慧化信息化建设。
满足B端绿道管理掌握绿道商业经营情况;数据助力业态分析、招商规划;商户统一管理标准;促进全环商业繁荣。

产品架构设计:

构建集管理端、商户端和小程序于一体平台,提供发券、团购、支付、核销等经营分析等功能,打通商户与用户变现流程。
产品功能设计:

环城商家联盟共创原则:

商户加入可以获得更多优质客户,更高消费频率,更高知名度,更高忠诚度。
一圈层商户(园区内):自营及联营商户:标准产品免费,扩展服务收费;招商商户:2.5元/平/月智慧服务费,包含标准产品以及数据助手服务,扩展服务另行收费。
二圈层商户(绿道外2公里商圈):免费开通商户页面。使用支付通,生意通产品按标准版,高级版年费收费。数据分析服务,软件定制服务,数字营销服务类另计。商品合作收入分成。
三圈层商户(成都本地生活、周边游):聚焦本地生活精品商户以及周边游酒旅商户渠道合作拓展。精选爆款商品,用户私域社群运营,产品售卖,用户变现。
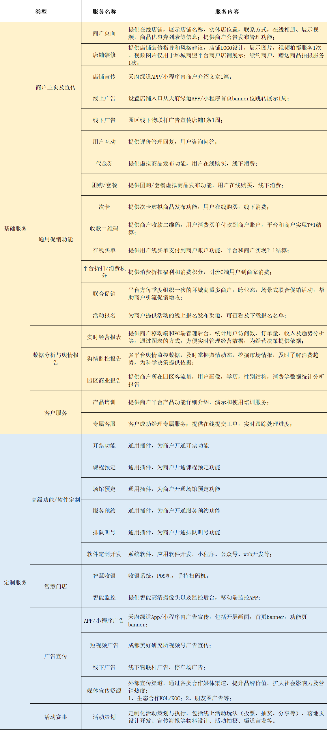
商户权益清单:

运营模式一:聚合商家优惠特权,C端会员卡费模式:

运营模式二:商户合作打造精品,达人/渠道分销,三方分成:

数字运营变现方式:

已完成产品自研开发,并打通天府绿道小程序,综合服务平台,综合管理平台,大数据平台底座。商家端环城商盟核销助手。
已经接入银联支付和20+商家项目,年GMV超3000万。部分原型如下:

