天赐's Blog

达州智算中心项目

122
0

一、项目建设背景

达州市位于四川省东部,是四川省的经济大市、农业大市、人口大市、资源富市、交通枢纽和革命老区,素有“巴人故里、红色达州、中国气都”之称,是国家“川气东送”工程的起点站。是四川省委、省政府赋予建设万达开天然气锂钾综合利用集聚区、东出北上国际陆港枢纽、组团培育川东北省域经济副中心“一区一枢纽一中心”三大战略定位城市。在“数字中国”“数字四川”战略部署下,2021年—2024年先后被纳入“四川省数字经济发展创新示范区、全国一体化算力网络成渝国家枢纽节点(四川)、四川省数据要素市场化配置改革试点、四川省人工智能创新发展试验区”四大省级规划。

为抢抓国家“东数西算”工程战略机遇, 为抢抓国家“东数西算”工程战略机遇,达州市政府规划了“万达开先进计算中心”项目,并与四川依米康集团、阿里云计算公司签订《投资合作协议》。明确由达州市属国企达州市云上智慧数字科技公司与四川依米康智云科技公司合资组建达州市云米数字科技有限公司,负责万达开先进计算中心(阿里站)项目的投资、建设和运营。阿里站定位于支撑万达开重点产业领域的科技创新、智能化升级,是城市数字化治理的公共创新基础设施与产业服务平台。同时,面向政府机构、科研院校、各行业市场,梯次配置前沿先进、全面高效、开放易用的AI开发和应用生态系统。

1.1 政策指示要求

1.1.1 国家战略规划有指示

成渝地区双城经济圈建设规划总体示意图

2021年10月中共中央、国务院印发《成渝地区双城经济圈建设规划纲要》,支持万州、达州、开州共建川渝统筹发展示范区,要求大力发展数字经济,统筹布局大型云计算和边缘计算数据中心,加快提升传统基础设施智能化水平等。

为推动万达开地区统筹发展高起点规划、高标准建设、高质量发展,2023年3月,重庆市人民政府、四川省人民政府联合印发《推动川渝万达开地区统筹发展总体方案》(渝府发〔2023〕9号),将加快推进5G、工业互联网、物联网等信息基础设施建设,深化大数据协同发展,推动数字产业协同互补,构建区域信息互通体系,支持建设数字经济产业园,打造区域数据综合利用中心作为重要工作内容。

成渝地区双城经济圈万达开川渝统筹发展区位示意图

1.1.2 四川规划布局有要求

2022年2月,国家发展改革委批复同意在成渝地区启动建设全国一体化算力国家枢纽节点。按照四川省委、省政府工作部署和批复要求,2022年7月20日,四川省发展改革委等6部门联合印发《全国一体化算力网络成渝国家枢纽节点(四川)实施方案》(川发改数字〔2022〕380号),综合考虑四川产业布局、能源结构和气候、地质等条件,重点建设天府国家数据中心集群起步区(双流、郫都、简阳)和在成都平原经济区(绵阳市、德阳市、雅安市)、川南经济区(宜宾市)、川东北经济区(达州市)适度建设若干3000标准机架以下城市内部数据中心(即四川“1+5”布局)。其中明确达州市依托达州高新区,打造大数据区域协同创新基地,服务川东北经济振兴发展。

2022年全国一体化算力网络成渝国家枢纽节点(四川)规划图

2024年11月,四川省发展改革委、省经信厅、省通信管理局、省能源局联合印发《四川省算力基础设施高质量发展行动方案(2024—2027年)》(川发改数据〔2024〕569号),按照“集群支撑、重点突破、全域协同”总体思路,支持具有较好基础的达州等地区,适度超前布局智能计算业务,建设大规模智能计算中心。

1.1.3 达州城市发展有需求

达州市位于川渝陕结合部,地处成都、重庆、西安3个国家中心城市辐射交汇中心地带,可辐射川渝陕结合部“七市三区”近3500万人口、超100万市场主体,具有丰富的数据应用场景和潜在的算力服务需求。在市委、市政府主要领导超前的数智思维领导下,早在2019年成立统筹数字政府建设、数字产业发展的政府职能部门—达州市大数据管理局(2020年更名为达州市数字经济局,2024年更名为达州市数据局),鲜明将发展数字经济作为重组要素资源、重塑经济结构、竞速城市未来的新质生产力,成功举办工信部支持的首届及第二届全国先进计算技术创新大赛、国家数据局指导的首届“数据要素×”大赛四川分赛总决赛,入选赛迪发布的2025中国城市数据要素100强、2025年数字百强市。正依托“达州数字经济产业园、万达开先进计算中心、达州城市大脑、达州人工智能产业研究院”等基础载体,加快构建“数据+算力+算法+产业+应用”于一体的达州人工智能创新生态体系。

1.2 项目实施必要性

1.2.1 基于达州产业发展需要

万达开先进计算中心位于达州数字经济产业园内,是达州市委、市政府立足于推动川渝万达开地区统筹发展,抢抓国家“东数西算”工程战略机遇,旨在通过“以算引数、以数育产”,构建培育达州数字经济产业园“百亿级”产业集群的重要基础设施。

1.2.2 基于达州场景应用需要

达州市市长梁磊主持召开研究大数据人工智能助推数字政府建设专题会议,要求成立以市长为组长的全市大数据人工智能工作领导小组,在四川省“1+1+N”的数字政府建设总体架构下,实施统一规划,统筹资金保障,围绕全市数字智慧政府建设急需紧缺领域,每年打造2~3个优质应用场景,3年内打造10个左右优质应用场景。

1.2.3 基于落实省级部署需要

为落实省委、省政府关于抢抓国家“东数西算”工作部署,2024年12月,达州市云上智慧数字科技有限公司出资250万元参与建设的四川省算力调度服务平台正式上线,万达开先进计算中心率先接入。

2024年四川省委、省政府把人工智能作为“1号创新工程”进行高位推动,把人工智能产业链列为四川省重点推进的15条产业链之首,将达州作为全省8个建设四川省人工智能创新发展试验区的市州之一和人工智能产业链协同发展地。万达开先进计算中心作为川东北经济区唯一建成运营的中型算力基础设施,先后被纳入以下重要文件作为重点项目推进。

二、项目建设内容

2.1 总体建设内容

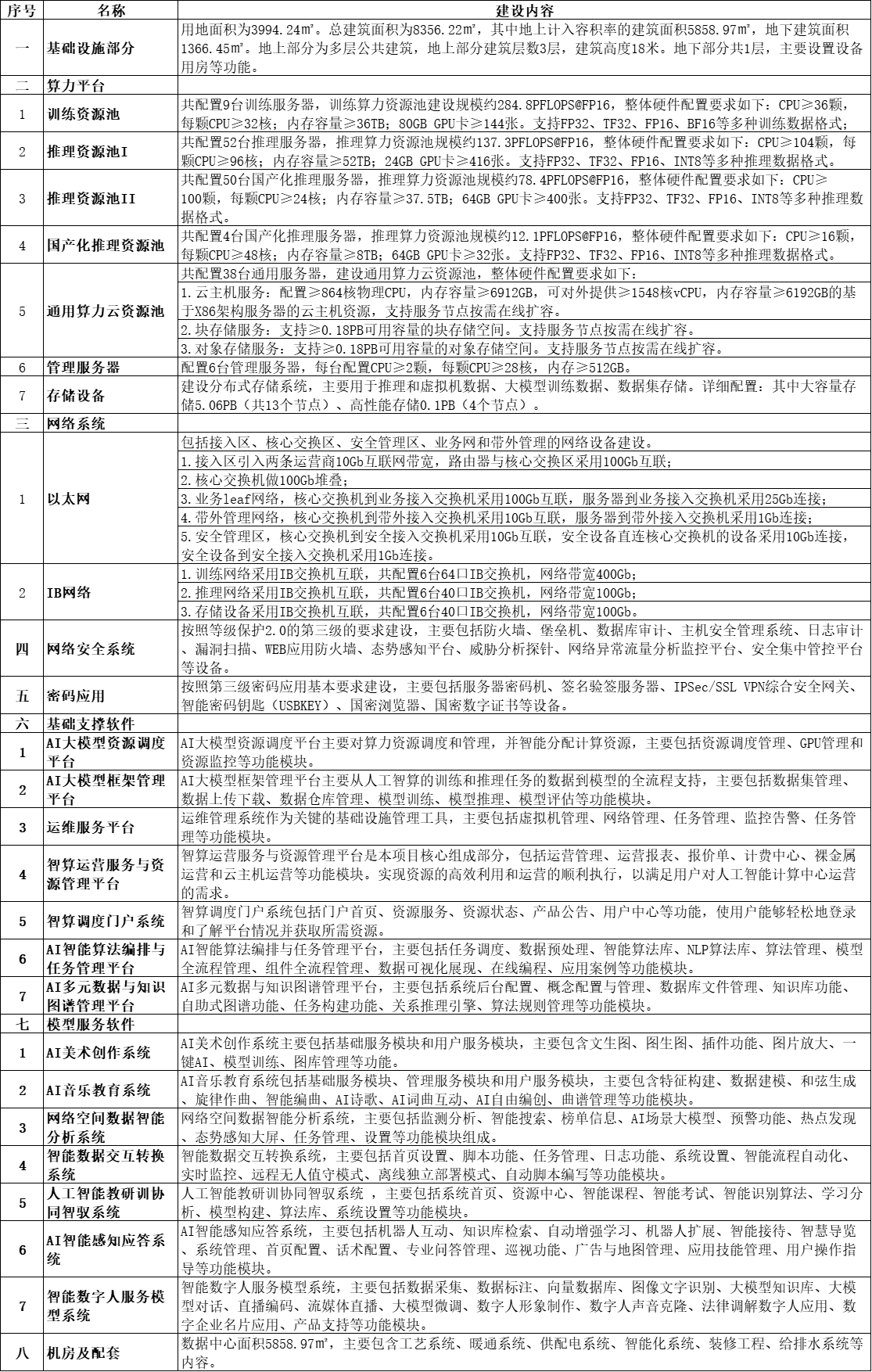
数据中1栋(规划总建筑面积8356.22㎡,地上计容建筑面积5858.97㎡,地下建筑面积1366.45㎡,地上三层,地下一层,建筑高度18米,含电气、暖通、消防、给排水等配套工程),以及购置服务器81台(折合标准机架445个、上架率95.32%)、英伟达H100 144张、4090 72张、昇腾910B 32张、海光K100_AI 400张等先进算力芯片(国产化率66.67%),建成智算399.02P、可存储容量5PB,运行PUE值1.247。

建设内容表

截至10月31日购置安装服务器到位率达100%、上架率95.32%(主要为英伟达H100 144张、4090 72张、昇腾910B 32张、海光K100_AI 400张、国产化率66.67%),全面进入试运营阶段。

建成实景

3D可视化机房DCIM图

2.2 总体功能架构

总体功能架构图

功能架构图由上图所示,根据项目建设模块的功能需求,由底层往上梳理,如下:

1、通用机房:

由空调、供配电、机柜等组成,是AI算力的基础支撑。

2、AI大模型资源调度平台

AI大模型资源调度平台以其高效、智能的资源调度管理功能为核心,确保AI任务在最优资源上运行。其中,资源调度管理功能能够实时监控并智能分配计算资源,确保资源的高效利用和任务的及时完成。GPU管理模块则专注于图形处理器资源的管理,提供GPU的分配、回收和性能优化,以满足AI计算对高性能GPU的需求。此外,资源监控功能实时追踪资源使用情况,提供全面的数据分析,帮助用户了解资源利用情况,为资源优化和成本控制提供有力支持。AI大模型资源调度平台凭借这些功能,为AI应用提供稳定、高效的运行环境。

3、AI大模型框架管理平台

AI大模型框架管理平台是一个集成了多种功能的综合性平台,旨在为用户提供从数据到模型的全流程支持。其中,模型仓库管理功能支持用户有序地存储、检索和版本控制各种机器学习模型,确保模型的安全性和可追溯性。模型上传与下载功能则提供了便捷的模型共享机制,使用户能够轻松地将模型部署到不同环境或与他人分享。

在模型推理方面,平台支持高效的模型推理服务,支持用户通过API接口或图形化界面将输入数据传递给模型,并快速获取推理结果。此外,平台还提供了模型训练功能,支持用户利用丰富的算法库和计算资源,自定义训练模型,以满足特定的业务需求。

在数据存储和缓存方面,平台集成了多种数据库和缓存系统,包括MySQL、Redis和MongoDB。MySQL作为关系型数据库,提供了稳定的数据存储和查询功能;Redis作为内存数据库,提供了高性能的缓存服务;而MongoDB则以其灵活的文档存储方式,支持复杂的数据结构和查询操作。

4、AI智能算法编排与任务管理平台,主要包括任务调度、数据预处理、智能算法库、NLP算法库、算法管理、模型全流程管理、组件全流程管理、数据可视化展现、在线编程、应用案例等功能模块。

5、AI多元数据与知识图谱管理平台 ,主要包括系统后台配置、概念配置与管理、数据库文件管理、知识库功能、自助式图谱功能、任务构建功能、关系推理引擎、算法规则管理等功能模块。

6、运维服务平台

运维服务平台集成了多项关键功能,旨在为企业提供全面的IT资源管理解决方案。其中,网络管理功能负责对企业的网络拓扑进行可视化管理,实时监测网络状态,确保数据传输的稳定性和安全性。虚拟机管理模块则专注于虚拟化环境的统一管控,包括虚拟机的创建、配置、迁移和扩容等操作,以提升资源利用率和运维效率。而监控告警系统则实现了对企业关键IT组件的实时监控和异常告警,通过预设的阈值和规则,及时发现并处理潜在问题,保障业务连续性。这些功能共同构成了运维服务平台的核心,为企业的IT资源管理提供了全方位的支撑。

7、智算运营服务与资源管理平台

智算运营服务与资源管理平台是一个全面、集成化的管理系统,专注于提升裸金属服务器和云主机的运营效率。该平台提供裸金属运营功能,使用户能够直接管理和调度物理服务器资源,实现高效能计算和数据处理。同时,云主机运营功能支持用户对云主机的创建、配置、监控和扩展,满足灵活多变的业务需求。

8、智算调度门户系统

智算调度门户系统作为一个综合性的服务平台,致力于为用户提供便捷、高效的算力资源和服务。在“用户中心”模块,支持用户管理个人信息、查看账户状态、进行订单管理等操作,确保使用体验的个性化与流畅。而在“资源服务”模块,汇集了丰富的算力资源,包括云计算、大数据处理、人工智能训练等,以满足不同行业、不同场景下的算力需求。至于“门户首页”,它作为整个平台的入口和概览,展示了最新的行业动态、热门服务推荐以及用户互动社区,为用户提供了快速了解平台、获取所需信息的重要窗口。

9、 AI美术创作系统

主要包括基础服务模块和用户服务模块,主要包含文生图、图生图、插件功能、图片放大、一键AI、模型训练、图库管理等功能。

10、AI音乐教育系统

主要包括基础服务模块、管理服务模块和用户服务模块,主要包含特征构建、数据建模、和弦生成、旋律作曲、智能编曲、AI诗歌、AI词曲互动、AI自由编创、曲谱管理等功能模块。

11、网络空间数据智能分析系统

主要包括监测分析、智能搜索、榜单信息、AI场景大模型、预警功能、热点发现、态势感知大屏、任务管理、设置等功能模块组成。

12、智能数据交互转换系统

主要包括首页设置、脚本功能、任务管理、日志功能、系统设置、智能流程自动化、实时监控、远程无人值守模式、离线独立部署模式、自动脚本编写等功能模块。

13、人工智能教研训协同智驭系统

主要包括系统首页、资源中心、智能课程、智能考试、智能识别算法、学习分析、模型构建、算法库、系统设置等功能模块。

14、AI智能感知应答系统

主要包括机器人互动、知识库检索、自动增强学习、机器人扩展、智能接待、智慧导览、系统管理、首页配置、话术配置、专业问答管理、巡视功能、广告与地图管理、应用技能管理、用户操作指导等功能模块。

15、智能数字人服务模型系统

通过集成对话服务、语音识别服务与TTS(Text-to-Speech)服务,致力于打造一个全方位、智能化的信息交互平台,满足不同场景下的信息查询、文档管理和知识共享需求。主要包括数据采集、数据标注、向量数据库、图像文字识别、大模型知识库、大模型对话、直播编码、流媒体直播、大模型微调、数字人形象制作、数字人声音克隆、法律调解数字人应用、数字企业名片应用、产品支持等功能模块。

2.3 系统网络架构

网络拓扑图

一、根据网络层级拓扑划分

可将整体的系统网络划分为接入层和核心层:

1、接入层

接入层通过接入交换机将系统所有硬件设备,包括:AI训练资源池、AI推理资源池、管理服务器、应用服务器存储设备、安全设备统一接入进行组网。

2、核心汇聚层

核心汇聚层通过高带宽、高性能、高稳定性的核心汇聚机,将各个接入交换机数据统一汇聚、交换。核心汇聚层是整个交换网络的骨干,将采用冗余架构,保障业务数据通信的安全性。

二、根据网络功能划分

可将整体的系统网络划分为业务交换网络平面、带内管理网络平台和带外管理网络平台三个部分:

1、业务交换网络平面

(1)训练业务交换网络

深度学习的人工智能训练过程中需要对海量的数据进行吞吐学习,以保证算法模型的精度,特别是在大模型训练过程中,对计算节点的数据交换提出更高的要求。因此,多个AI训练计算节点之间数据通信低时延、高吞吐是保证训练效率的关键,训练业务交换网络将采用400Gb的IB网络进行组网,以满足大规模集群训练计算节点之间的低时延、高吞吐的通信需求。

(2)推理业务交换网络

推理业务要求实时、高效,相对训练业务,推理业务计算节点之间数据传输量相对较少,推理业务交换网络将采用200Gb的以太网进行组网。

(3)存储网络交换网络

存储业务要求实时、高效,存储交换网络将采用200Gb/100Gb的以太网进行组网。

2、业务leaf管理交换网络平面

带内管理交换网络用于实现管理节点和计算节点之间调度、管理指令及数据的通信,采用以太网制式,训练集群、推理集群的业务交换网络采用的是25Gb以太交换以保证低时延、高吞吐要求。

3、带外管理交换网络平面

带外管理网络用于实现运维管理节点与计算节点之间监控、管理数据传输,带外管理网络通过设备IPMI接口实现硬件状态监控,采用1Gb以太网进行组网。

三、互联网接入采用2条运营商链路,每条链路1Gb带宽,通过负载均衡器接入防火墙后,与路由器连接。

2.3 机房及配套工程

2.3.1 机房工艺布局

万达开先进计算中心(阿里站)包含一个模块机房区,位于本建筑三层北侧,包含40台风冷智算机柜(25KW/台)、16台风冷机柜(5KW/台)及8台其他机柜(4.1KW/台)。

机柜平面布置图

机柜安装实物图

2.3.2 供配电系统规划

中心规划2路10kV市电电源,实际用电量4500kVA。满足IT负荷及相应的动力负荷。备用电源为柴油发电机电源,机柜和动力合用变压器,变压器采用2N的冗余方式。

供点系统实物图

2.3.3 电源及容量

(一)UPS电源及楼层配电系统。规划服务器机柜56台,25kW/柜40台,5kW/柜16台,装设总功率为1080kW,电信机柜总装设功率为32kW,考虑需要系数,实际计算功率为2700kW;UPS系统保障负荷总需求为918kW。

UPS电源实物图

(二)柴油发电机配置。实际用电量2000kVA,为确保后备电源整体容量的整体能力,本次发电机选择容量为2000kW(3台,2主1备)。 

柴油发电机实物图

2.3.4 空调系统

空调冷源采用风冷氟泵型空调系统,室内机与室外机一一对应;模块机房空调冷源采用蒸发冷氟泵型风墙空调系统。 

空调系统实物图

三、建设过程管理

项目审批。数据局、财政局、发改委、自规局等外部评审批复,包含可研、立项、技评、财评、土地证、能评、水电、施工许可证等。

方案汇报。技术方案、申报材料、招投标文件、迎检汇报等材料。向高层领导、市长、市委书记做演示汇报。

项目交付。招投标,驻场管理,对接总集、厂商、监理、设计等单位,日常会议管理,推进项目建设进度,分批次验收交付。